为进一步引导和推动我区实体书店创新发展,提升实体书店品牌度和影响力,发挥实体书店在传播先进文化、推进全民阅读、提供公共文化服务等方面的引领作用,更好满足人民群众精神文化需求,助推全区形成爱读书、读好书、善读书的浓厚氛围,建设书香八桂,为谱写中国式现代化广西篇章营造团结和谐、奋发向上的书香氛围和文化环境,自治区新闻出版局于今年4至8月在全区开展了2025年提档升级实体书店推荐活动和实体书店参与公共文化服务项目扶持申报工作。经各市推荐、初评、复评、现场考察、专家评议等环节,最终评出了10家拟给予提档升级扶持的实体书店和26家实体书店参与公共文化服务项目拟扶持书店。现将拟入选名单予以公示,公示期为2025年9月24日至9月30日。
公示期间如有异议,可向自治区新闻出版局印刷发行处反映(通讯地址:南宁市民族大道112号广西新闻中心;邮政编码:530029;电话:0771—2092947;邮箱:gxxcbyfc@gxi.gov.cn)。个人反映请署真实姓名及联系方式,单位反映请加盖公章。
附件:1.2025年提档升级实体书店拟扶持名单
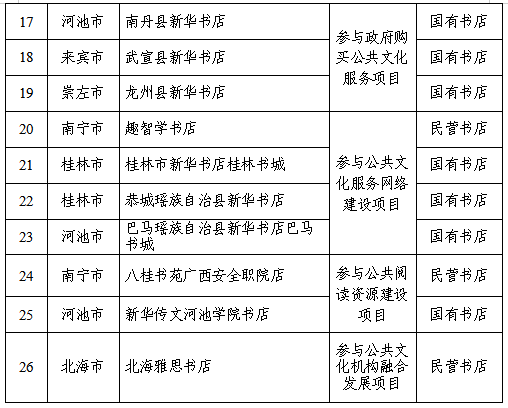
2.2025年参与公共文化服务实体书店拟扶持名单
自治区新闻出版局
2025年9月24日


