今年4月,中国出版协会“一带一路”出版工作委员会(以下简称“工委会”)面向全行业发出《关于第六届“一带一路”出版合作典型案例征集与国际化人才遴选活动的通知》。截至5月31日,工委会秘书处共收到来自全国131家出版企业提交的200个典型案例、35位国际化领军人才和56位国际化人才申报材料。经工委会秘书处初审和指导委员会终审,共有95个案例、16位国际化领军人才和30位国际化人才入选,现将结果予以公示,接受社会监督。
本次公示期为2025年7月11日至7月18日一周。在此期间,凡对所列案例、人才、单位存有异议,请将意见反馈至中国出版协会“一带一路”出版工作委员会秘书处。
联系人:赵依雪 15711121942
电子邮箱:ipweekly@163.com
中国出版协会“一带一路”出版工作委员会
2025年7月11日
“一带一路”出版合作典型案例征集与国际化人才遴选活动结果公示名单
“一带一路”出版合作典型案例主题图书“走出去”
(按出版机构名称拼音首字母排序)



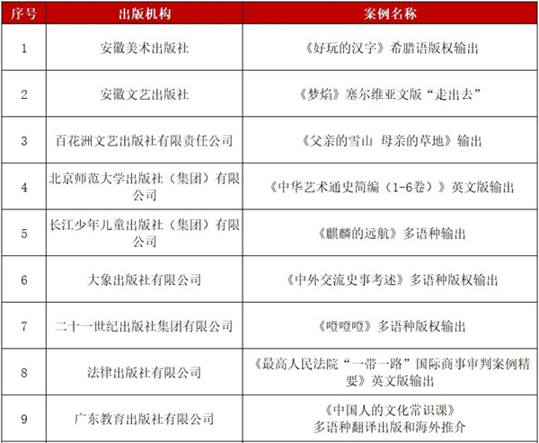
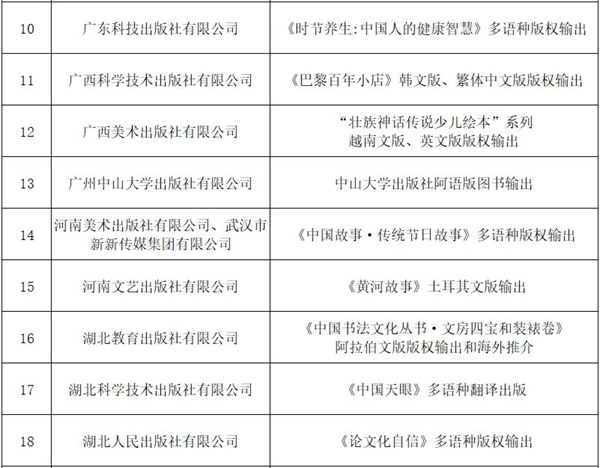
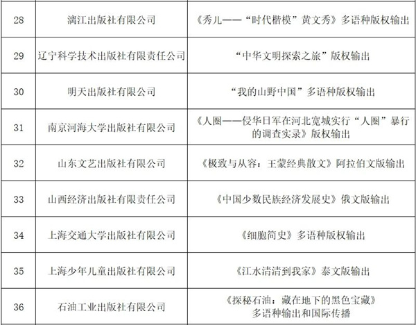
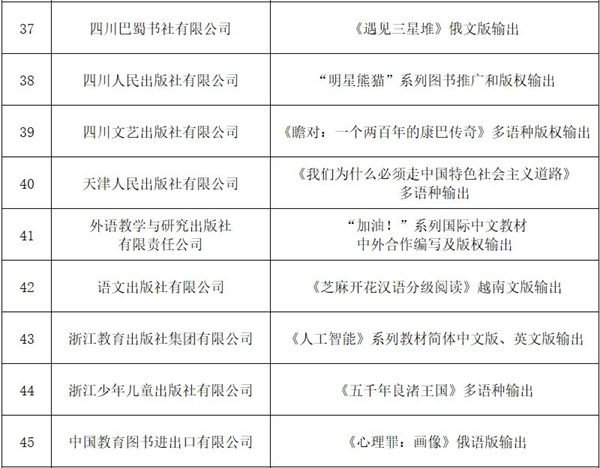
“一带一路”出版合作典型案例版权输出
(按出版机构名称拼音首字母排序)






“一带一路”出版合作典型案例海外布局和运营
(按出版机构名称拼音首字母排序)

“一带一路”出版合作典型案例国际策划与组稿
(按出版机构名称拼音首字母排序)

“一带一路”出版合作典型案例国际营销和渠道
(按出版机构名称拼音首字母排序)

“一带一路”出版合作典型案例数字出版“走出去”
(按出版机构名称拼音首字母排序)

“一带一路”国际化领军人才
(按供职单位名称拼音首字母排序)


“一带一路”国际化人才
(按供职单位名称拼音首字母排序)




本次活动结果将于2025年8月16日在2025南国书香节·粤港澳大湾区国际书展期间举办的第六届“一带一路”出版合作经验交流会上公布,并颁发荣誉证书,期待您的参与。
