“中国好书”作为业界和大众熟知的好书品牌,在一定程度上是衡量出版机构创作实力与成果的重要标尺。尤其对于出版行业而言,他们十分关注哪本书进入了“中国好书”月榜,一年来自家有几本书入围等等。我们关注到,每期“中国好书”月度榜单一发布,往往短时间就被业界广泛转发,大家都对入选好书保持了极高的关注度。
通过梳理2024年“中国好书”11期月度榜单,我们发现,2024年的“中国好书”评选视野进一步拓宽,共有170种图书入选,涉及106家出版社。相较于2023年的87家出版社153种入选图书,在数量上有明显增长。

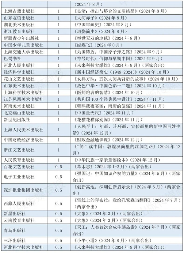
2024年的170种入选图书中,仅有10种为2家出版社合作出版。从每月入选图书的数量来看,除了1-2月榜单和10月榜单分别为21种和14种,各月数量基本稳定在15种。
在众多出版社中,中信出版社凭借8.5种入选图书的成绩独占鳌头,且是唯一一家同月有2种入选图书的出版社,展现出强大的出版市场洞察力。该社入选的图书涵盖经济、历史、文化、儿童等多个领域,如《强国经济学:中国理论与当代政治经济学》聚焦经济理论前沿,提炼了强国建设的政治经济学逻辑;《从前有个金箍棒》则属于儿童文学范畴,以金箍棒的传奇故事启迪小读者追逐梦想要拥有不畏低谷的勇气。
北京大学出版社以6种入选图书位居第二,其入选作品涵盖数字社交、考古学、民法等多个学科,体现了该社在学术出版领域的深厚底蕴。
花城出版社、中华书局、人民文学出版社并列第三,均有5种图书入选。这些老牌出版社凭借丰富的出版经验和深厚的文化积累,在文学、历史、文化等出版领域持续发光发热。
作家出版社、人民卫生出版社、江苏凤凰少年儿童出版社、二十一世纪出版社集团、译林出版社均有4种入选图书。





2024年度“中国好书”不久后将公布,究竟哪些书能获誉?哪家出版社将成为大赢家?你最看好的“中国好书”是哪本?我们不妨期待一下!