新华社消息,为全面贯彻党的二十大和二十届二中、三中全会精神,落实党和国家机构改革精神,推进严格规范公正文明执法,优化法治化营商环境,保障高水平对外开放,国务院对涉及的行政法规进行了清理,于12月6日发布《国务院关于修改和废止部分行政法规的决定》。《决定》对21部行政法规的部分条款予以修改,对4部行政法规予以废止。决定自2025年1月20日起施行。
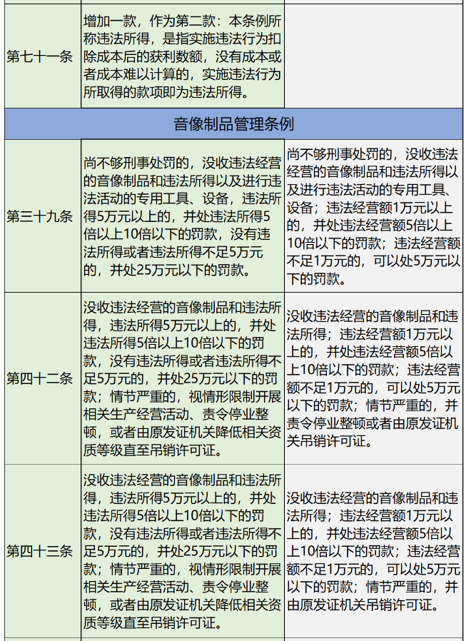
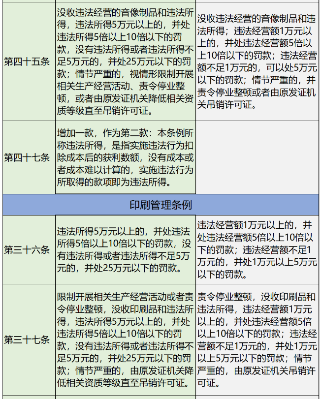
其中与出版业相关的《出版管理条例》《音像制品管理条例》《印刷管理条例》都有多处调整和增删,对相关行为的处罚力度、幅度等进行了调整,对计算方式有了更新规定。






