国科发才〔2024〕21号
各省、自治区、直辖市及计划单列市、副省级城市科技厅(委、局),新疆生产建设兵团科技局,全国科普工作联席会议成员单位:
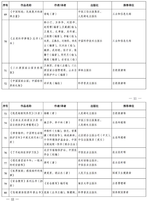
2023年度全国优秀科普作品推荐活动得到了各地方各部门的高度重视和积极响应,共收到475部(套)作品。经形式审查、网络和会议评审并公示无异议后,共评出《中国空间站:我们的太空家园》等100部(套)作品(名单见附件)作为2023年度全国优秀科普作品向全社会推荐阅读,并颁发荣誉证书。
科技部
2024年2月22日








国科发才〔2024〕21号
各省、自治区、直辖市及计划单列市、副省级城市科技厅(委、局),新疆生产建设兵团科技局,全国科普工作联席会议成员单位:
2023年度全国优秀科普作品推荐活动得到了各地方各部门的高度重视和积极响应,共收到475部(套)作品。经形式审查、网络和会议评审并公示无异议后,共评出《中国空间站:我们的太空家园》等100部(套)作品(名单见附件)作为2023年度全国优秀科普作品向全社会推荐阅读,并颁发荣誉证书。
科技部
2024年2月22日








