8月28日上午,第二届全国编辑出版学名词审定委员会成立暨委员会第一次全体会议在京召开。作为全国科学技术名词审定委员会专业委员会之一,第二届全国编辑出版学名词审定委员会由中国音像与数字出版协会牵头组建并承担秘书处工作。中国音像与数字出版协会理事长孙寿山担任第二届全国编辑出版学名词审定委员会主任委员。

第二届全国编辑出版学名词审定委员会成立暨委员会第一次全体会议现场
孙寿山表示,编辑出版学名词审定工作是构建编辑出版学知识体系的重要途径。第二届全国编辑出版学名词审定委员会要认真学习领会习近平总书记关于中华文化传承发展的重要讲话精神,全面理解编辑出版学名词审定工作的重大意义,不断强化编辑出版学科技名词对行业基础理论、实践工作和学科建设的支撑能力。面对数字技术创新带来出版内涵与外延发生的深刻变革,要主动作为、吐故纳新,创新编辑出版学名词制定、修订、审定的工作机制与工作方法。要建立一支跨领域、多学科、成体系的专家队伍,广泛吸纳各方主体参与术语研究与审定工作,认真做好编辑出版学名词术语的应用推广和培训宣传,推动编辑出版学名词术语工作的良性发展。

全国科学技术名词审定委员会专职副主任裴亚军(右)与中国音像与数字出版协会常务副理事长兼秘书长敖然(左)签约并为第二届全国编辑出版学名词审定委员会秘书处授牌。

全国科学技术名词审定委员会专职副主任裴亚军(左)为中国音像与数字出版协会理事长孙寿山(右)颁发第二届全国编辑出版学名词审定委员会主任委员聘书。
中宣部出版局副局长张怀海对第二届全国编辑出版学名词审定委员会的成立表示祝贺。他指出,第二届全国编辑出版学名词审定委员会要始终坚持正确的政治方向和工作导向,推动构建成熟完整的编辑出版学术话语体系,为我国出版学理论研究和学科体系建设奠定扎实的理论基础。要科学、严谨、规范地做好编辑出版学名词审定工作,尤其对有关新技术带来的新业态、新概念,既要积极吸纳,也要细致分析、严格论证,形成高效有序的编辑出版学名词审定工作机制。要发挥好中国音像与数字出版协会的支撑保障作用,搭建涵盖理论研究、产业实践和行业管理的专家队伍,形成上下协同、相互促进的工作氛围,高质量完成名词术语制修订和审定工作任务。
全国科学技术名词审定委员会专职副主任裴亚军表示,第一届全国编辑出版学名词审定委员会实现了编辑出版学术语体系的从无到有,为编辑出版学学科体系、学术体系、话语体系的构建方面提供了基础支撑。随着出版学科的理论体系、学术体系的研究的不断深入、出版业与技术融合不断发展,不断涌现的新概念、新名词亟需经过审定、规范,及时纳入到编辑出版学概念体系中。成立第二届全国编辑出版学名词审定委员会,继续开展编辑出版名词审定工作十分必要。希望第二届全国编辑出版学名词审定委员会按照规划将各项工作落到实处。
会议讨论并通过了第二届全国编辑出版学名词审定委员会章程、机构组建方案及相关工作规划。第二届全国编辑出版学名词审定委员会职责包括:制定本学科专业领域科技名词审定工作计划;制定和调整本学科专业领域学科框架体系;制定和修订本学科专业领域科技名词审定原则和方法;审定本学科专业领域的科技名词;开展审定公布成果的宣传推广工作;开展本学科专业领域规范科技名词在国内和国外的交流与传播以及研讨重大学术问题等。
第二届全国编辑出版学名词委员会下设基础名词审定分委员会、编辑名词审定分委员会、印刷名词审定分委员会、音像复制名词审定分委员会、发行与经营名词审定审定分委员会、数字出版名词审定分委员会、出版物名词审定分委员会、著作权名词审定分委员会共8个分委员会。
全国科学技术名词委员会是1985年由国务院批准成立,代表国家审定公布各学科专业领域科技名词的全国性机构。第一届全国编辑出版学名词审定委员会于2020年10月完成名词审定任务,并于2021年11月由全国科学技术名词审定委员会公布。2022年5月,《编辑与出版学名词》一书由科学出版社出版。
全国科学技术名词审定委员会、中宣部出版局、中国音像与数字出版协会相关负责同志,第二届全国编辑出版学名词审定委员会顾问、委员以及各分委员会负责同志出席会议。
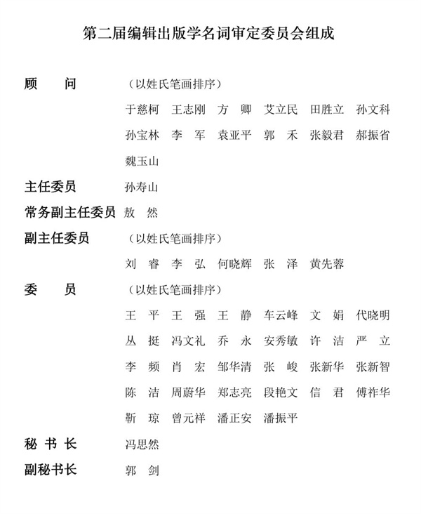
附:第二届编辑出版学名词审定委员会组成名单
